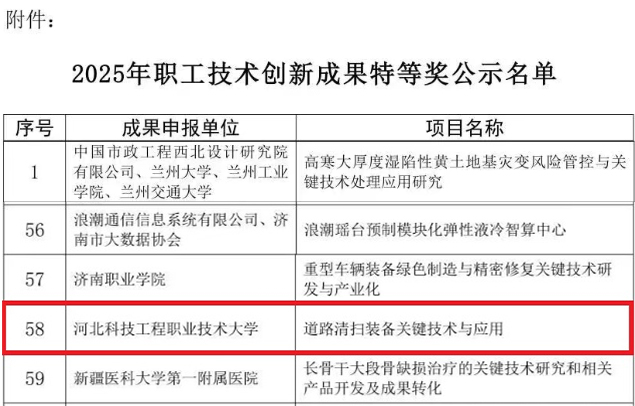
近日,中国职工技术协会发布了《2025年职工技术创新成果特等奖公式名单》,由我校机电工程系高英敏教授主持申报的“道路清扫装备关键技术与应用”创新成果,经过专家初审、复评、答辩等多个环节的评审,最终获得2025年职工技术创新成果特等奖。
2025年职工技术创新成果培育征集评审活动由中国职工技术协会发起,今年7月启动,49个专委会和地方工会系统职工技术机构参加,经过26个评审组专家评审,12月11日、12日进行了网上公开答辩和审核,其中占比5%的92项具有高创新性、高实用性、高附加值的成果从全国众多项目中脱颖而出,最终获评特等奖。
我校通过参加评审有力促进了教师学习新技术、应用新技术、创新新技术的热情,后续将继续聚焦机械产业前沿与区域发展中的关键技术攻关,深化产教融合发展,进一步推动实用型科技创新和成果转化,走出一条科技创新之路。


